邵阳市疾控中心新冠肺炎疫情防控公众健康提示(含健康服务措施)
发布时间:2022年07月07日 作者:邵阳疾控中心 点击量:8237
一、严格落实防控措施:请积极配合健康码和核酸检测阴性证明等防疫查验、落实风险人员健康管理措施;倡导严格遵守《公民防疫基本行为准则》,积极完成新冠病毒疫苗的全程接种和加强免疫,勤洗手、进入公共场所戴口罩和扫场所码、少聚集、文明就餐、遵守1米线、常通风、做好清洁消毒、养成健康生活方式等。健康服务措施
1、入境人员(含澳门入境人员)入邵实施7天集中隔离医学观察+3天居家健康监测;在集中隔离第1.2.3.5.7天各开展一次核酸检测,在居家健康监测第3天开展一次核酸检测。2、中高风地区返入邵人员:全国中高风险地区通过中国政府网及国务院客户端小程序“疫情风险等级查询”栏目查询;对尚未公布中高风险区但7天内发生社会面疫情传播或者发生疫情外溢的地区经研判后可参照中风险地区健康服务措施。7天内有高风险区旅居史的人员,采取7天集中隔离医学观察;7天内有中风险区旅居史的人员,采取7天居家隔离医学观察(如不具备居家隔离医学观察条件,采取集中隔离医学观察)。管理期限自离开风险区域算起。
长按识别二维码查询最新中高风险地区、核酸检测机构、各地防控政策
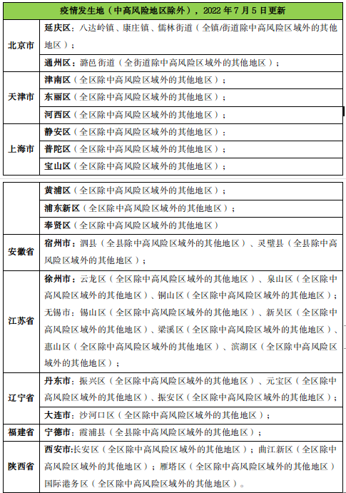
3、疫情发生地(中高风险地区除外)返入邵人员:7天内有疫情发生地(中高风险地区除外)旅居史的人员3天内应完成2次核酸检测,并做好健康监测,2022年7月5日涉及县区如下:

二、核酸检测阴性证明要求:7天内有本地疫情的地区、中高风险区所在县、陆地边境口岸城市旅居史人员入邵需查验48小时内核酸检测阴性证明。三、主动报备:隔返入境人员、从外省入(返)邵人员提前1天向居住地所在社区(村)及单位进行报备,通过登陆湖南居民健康卡中的“入湘报备”微信小程序,进行“入(返)湘人员报备登记”。7天内有中高风险地区旅居史在邵要立即向社区(村)、住宿宾馆和单位报告,配合落实相关防控措施四、合理出行:市民应关注疫情动态和中高风险地区变化情况,出行前提前通过中国政府网及国务院客户端小程序查询目的地的最新疫情防控政策,非必要不前往境外、国内中高风险地区等。假期外出游玩前通过权威渠道查询景区开放、限流措施,尤其要了解门票预约、分时段游览等措施,合理规划旅游线路和时间,主动配合当地疫情防控措施,途中做好个人防护。密切关注目的地及沿途天气状况,根据天气预警及时调整行程。提倡中高风险地区、疫情发生地人员非必要不来(返)邵,如已抵邵需第一时间报告,配合落实隔离、健康监测、核酸检测等健康服务措施。五、做好健康监测:请关注自己和家人的健康状况,做好日常健康监测,如出现发热、干咳、咽痛、味(嗅)觉减退等症状,立即佩戴口罩前往就近设有发热门诊的医疗机构就诊,期间避免乘坐公共交通工具,尽量避免接触他人。就诊时主动告知医生近期的旅居史及类似症状病例接触史。
邵阳市疾病预防控制中心
2022年7月6日
